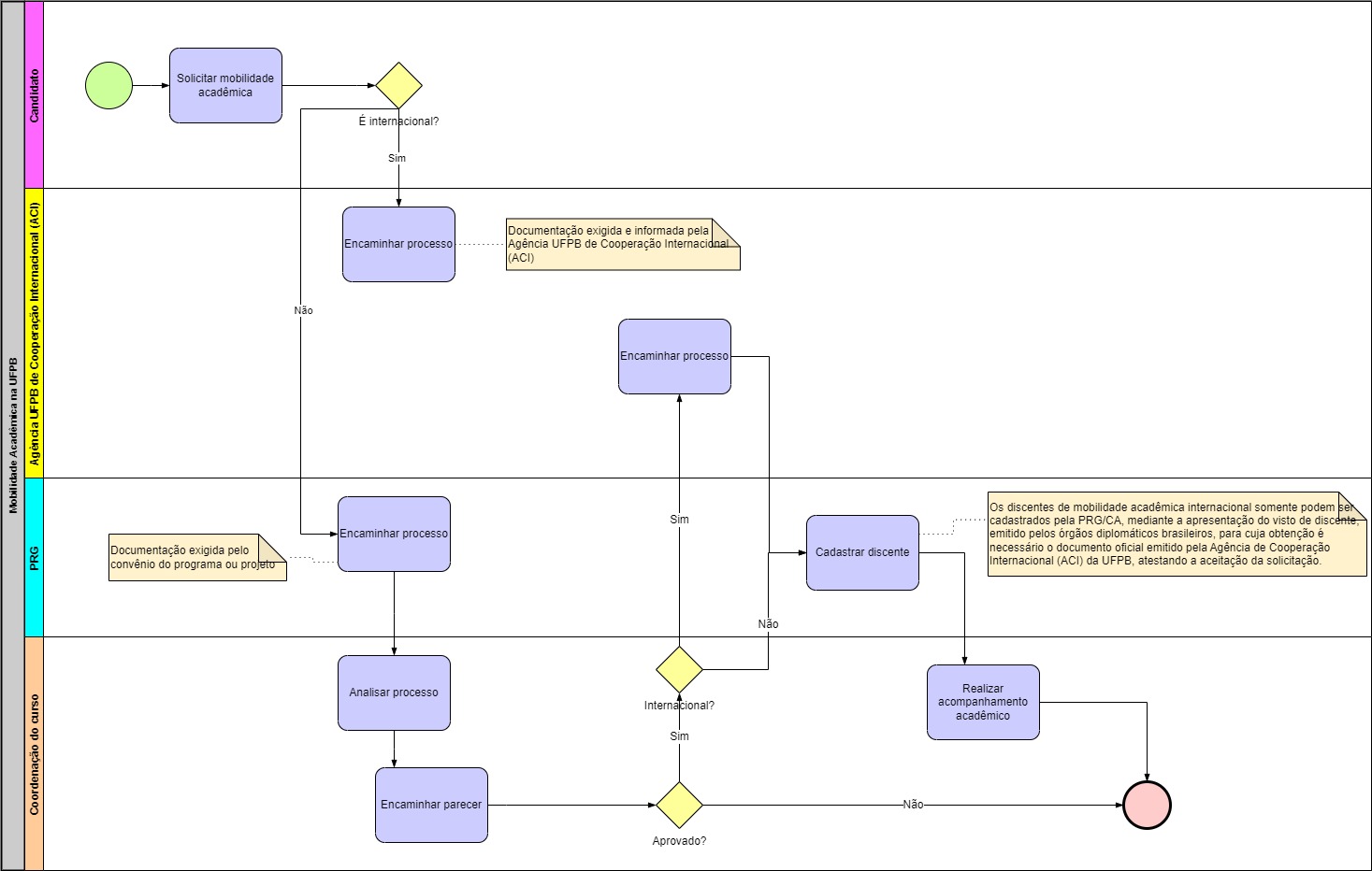
Página Inicial Processo - Mobilidade Acadêmica na UFPB.jpg